Làm sao để giữ chân nhân tài? 5 bước xây dựng lộ trình công danh cho nhân viên
Làm sao để giữ chân nhân tài? Đây là một câu hỏi quan trọng đối với mọi doanh nghiệp, bất kể quy mô hay ngành nghề hoạt động nào. Nhân tài luôn là nguồn lực quý báu, là những con người giỏi giang, có kiến thức và kỹ năng đáng quý, và đóng góp lớn vào sự phát triển và thành công của công ty. Tuy nhiên, trong môi trường kinh doanh cạnh tranh gay gắt hiện nay, việc giữ chân nhân tài không phải lúc nào cũng dễ dàng.

Xây dựng lộ trình công danh cho nhân viên là một trong những bức quan trọng giúp doanh nghiệp thu hút và duy trì những tài năng xuất sắc trong tổ chức. Hãy cùng IZISolution tìm hiểu 5 bước xây dựng lộ trình công danh cho nhân viên và cách giữ chân nhân tài trong bài viết này nhé.
I. Tầm quan trọng của xây dựng lộ trình công danh cho nhân viên
Xác định mục tiêu và định hình hướng đi
Lộ trình công danh giúp xác định mục tiêu cá nhân và giúp nhân viên biết rõ hướng đi của họ trong công việc. Điều này giúp họ có động lực để làm việc chăm chỉ hơn, vì họ biết rằng công sức của họ đang dẫn họ đến đâu.
Tạo động lực và cam kết hiệu quả
Một lộ trình công danh có thể bao gồm các bước cụ thể để thăng tiến hoặc thăng chức. Việc này tạo ra một hệ thống động lực cho nhân viên, giúp họ cố gắng hết mình để đạt được các mục tiêu và đáp ứng các yêu cầu để thăng tiến.
Mỗi nhân viên sẽ biết bản thân cần phải làm gì để có thể đạt được những mục tiêu đã đề ra. Những yêu cầu được đặt ra ở mỗi vị trí giúp nhân viên có ý chí phấn đấu đạt được, từ đó tạo ra môi trường cạnh tranh lành mạnh với mọi nhân viên đều phấn đấu.
Phát triển kỹ năng và năng lực
Lộ trình công danh cũng có thể bao gồm việc phát triển kỹ năng và năng lực. Điều này giúp nhân viên cải thiện khả năng làm việc của họ và trở thành nguồn lực quý báu cho công ty.
Giữ chân nhân viên tài năng
Thực tế, nhiều doanh nghiệp đang trong quá trình phát triển đang phải đối mặt với thách thức của việc thu hút nhân tài hàng đầu. Một lộ trình thăng tiến khôn ngoan và được thông báo một cách rộng rãi có thể chơi một vai trò quan trọng trong việc thu hút sự quan tâm của những người giỏi nhất.
Xây dựng một lộ trình công danh hiệu quả cho nhân viên phát triển có thể giúp doanh nghiệp cải thiện hình ảnh và vị thế của mình. Nhờ vào điều này, nguồn lao động có năng lực cao và chuyên môn sẽ tự tìm đến doanh nghiệp để hợp tác và làm việc. Đồng thời, những nhân viên tài năng cũng sẽ tự nguyện ổn định và đóng góp lâu dài hơn cho công ty.
Những nhân viên tài năng thường có nhiều cơ hội việc làm khác. Bằng cách cung cấp cho họ một lộ trình công danh rõ ràng, bạn có thể giữ chân những người tài năng này trong công ty, giúp duy trì sự ổn định và sự phát triển của doanh nghiệp.
Tạo cơ hội cho sự thăng tiến công bằng
Lộ trình công danh cung cấp cơ hội thăng tiến công bằng cho tất cả nhân viên dựa trên khả năng và hiệu suất, không phụ thuộc vào các yếu tố không công bằng khác nhau. Điều này giúp tạo ra một môi trường công bằng và thúc đẩy sự cạnh tranh lành mạnh trong tổ chức.
Tạo sự minh bạch và tin tưởng
Lộ trình công danh giúp tạo sự minh bạch trong quá trình quản lý và đánh giá hiệu suất của nhân viên. Điều này giúp tạo ra một môi trường làm việc tin tưởng và minh bạch, giúp cải thiện quan hệ lao động trong tổ chức.
II. 5 bước xây dựng lộ trình công doanh cho nhân viên trong doanh nghiệp
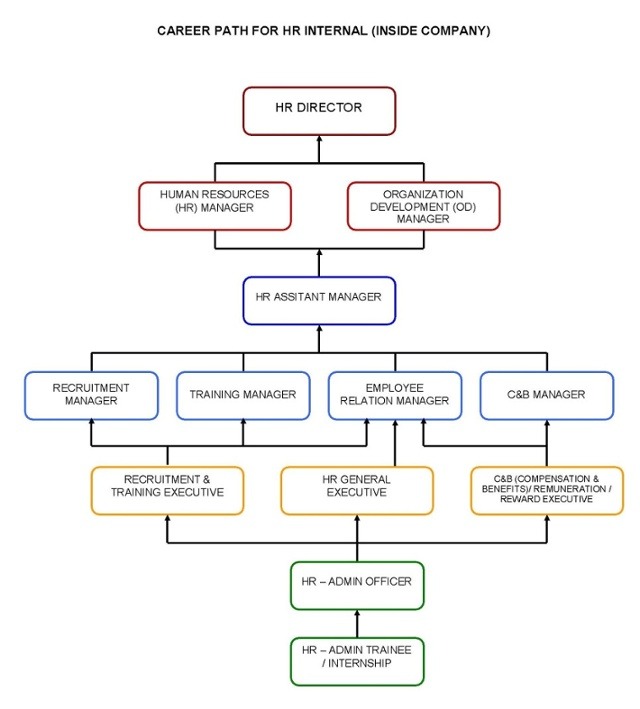
1. Xây dựng và cập nhật sơ đồ chức vụ của từng phòng ban

Để nhân viên có cái nhìn rõ ràng về cơ hội thăng tiến, việc tạo và duy trì sơ đồ tổ chức từng phòng ban là không thể thiếu.
Sơ đồ chức vụ (organizational chart) là một biểu đồ biểu thị cấu trúc tổ chức của doanh nghiệp, bao gồm các phòng ban, vị trí công việc và mối quan hệ giữa chúng. Để xây dựng sơ đồ chức vụ hiệu quả, bạn cần thực hiện các bước sau:
-
Xác định các phòng ban chính: Liệt kê tất cả các phòng ban hoặc bộ phận của doanh nghiệp và xác định ai chịu trách nhiệm cho từng phần của tổ chức.
-
Xác định vị trí công việc: Để đảm bảo sơ đồ chức vụ chi tiết, hãy xác định tất cả các vị trí công việc trong từng phòng ban.
-
Xác định mối quan hệ giữa các vị trí: Điều này bao gồm việc xác định ai báo cáo cho ai, ai chịu trách nhiệm cho việc giao tiếp giữa các phòng ban, và các mối quan hệ quan trọng khác trong tổ chức.
-
Cập nhật thường xuyên: Sơ đồ chức vụ cần được cập nhật thường xuyên để phản ánh sự thay đổi trong tổ chức, bao gồm việc thay đổi vị trí công việc hoặc thêm mới vị trí.
2. Xây dựng mô tả chi tiết công việc của từng vị trí

Tiếp theo, cần tạo mô tả công việc chi tiết cho từng vị trí trong lộ trình công danh, còn được gọi là position profiles. Đối với mỗi vị trí, doanh nghiệp cần tạo ra mô tả nhiệm vụ cốt lõi, kỹ năng và các yêu cầu chung.
Để làm cho chương trình định hướng nghề nghiệp trở nên rõ ràng hơn, cần bổ sung các chỉ số hiệu suất (KPI) liên quan. Mô tả công việc này chính là chìa khóa giúp xác định năng lực của nhân viên cấp thấp và đánh giá khả năng của họ trong việc đảm nhận vị trí cao hơn vào thời điểm xác định trong tương lai.
Bản mô tả công việc (job description)cũng là tài liệu thể hiện chi tiết về nhiệm vụ, trách nhiệm và yêu cầu của một vị trí công việc cụ thể. Để xây dựng mô tả công việc hiệu quả, bạn cần thực hiện các bước sau:
-
Liệt kê nhiệm vụ chính: Đầu tiên, xác định các nhiệm vụ chính mà người làm công việc này sẽ thực hiện hàng ngày, hàng tuần và hàng tháng.
-
Xác định trách nhiệm: Đưa ra mô tả rõ ràng về trách nhiệm của vị trí công việc, bao gồm cả trách nhiệm chung và trách nhiệm riêng biệt.
-
Yêu cầu về kỹ năng và kinh nghiệm: Xác định những kỹ năng, kiến thức và kinh nghiệm cần thiết để thực hiện công việc này một cách hiệu quả.
-
Cập nhật thường xuyên: Mô tả công việc cần được cập nhật khi có sự thay đổi trong vị trí hoặc trong yêu cầu công việc.
3. Cập nhật mức hiệu suất ở mỗi vị trí
Để đảm bảo hiệu suất tốt nhất của nhân viên, bạn cần đặt ra mức hiệu suất mong muốn cho từng vị trí công việc và thực hiện đánh giá hiệu suất định kỳ. Dưới đây là các bước để cập nhật mức hiệu suất:
-
Xác định tiêu chuẩn hiệu suất: Xác định mức hiệu suất tối ưu cho từng vị trí công việc dựa trên mục tiêu và kế hoạch của doanh nghiệp.
-
Thiết lập các tiêu chí đánh giá: Đặt ra các tiêu chí cụ thể để đánh giá hiệu suất của nhân viên, bao gồm cả khả năng làm việc nhóm, thời gian hoàn thành công việc, và chất lượng công việc.
-
Thực hiện đánh giá hiệu suất định kỳ: Đánh giá hiệu suất của nhân viên theo các tiêu chí đã thiết lập và cung cấp phản hồi xây dựng để họ có thể cải thiện.
-
Cập nhật mức hiệu suất theo thời gian: Mức hiệu suất cần được cập nhật định kỳ để phản ánh sự phát triển của tổ chức và sự thay đổi trong môi trường kinh doanh.
4. Tổ chức buổi đào tạo và phát triển nhân viên
Trang bị thêm thông tin và rèn luyện kỹ năng cần thiết để thúc đẩy nhân viên trên lộ trình thăng tiến thì không thể thiếu các khóa đào tạo nội bộ.

Các bước để tổ chức buổi đào tạo và phát triển hiệu quả:
-
Xác định nhu cầu đào tạo: Xác định những kỹ năng, kiến thức và năng lực mà nhân viên cần phát triển để đạt được mức hiệu suất mong muốn cho vị trí công việc của họ.
-
Lập kế hoạch đào tạo: Dựa trên nhu cầu đào tạo, lập kế hoạch chi tiết về nội dung, thời gian, địa điểm và nguồn tài trợ cho buổi đào tạo.
-
Chọn phương pháp đào tạo phù hợp: Xác định liệu nên sử dụng đào tạo trực tiếp, học trực tuyến, hoặc kết hợp cả hai để đáp ứng nhu cầu của nhân viên.
-
Thực hiện đào tạo: Tổ chức buổi đào tạo và đảm bảo rằng nhân viên có cơ hội học hỏi, thực hành và phát triển kỹ năng.
-
Theo dõi và đánh giá: Sau buổi đào tạo, đảm bảo rằng nhân viên có cơ hội áp dụng những gì họ học được và thực hiện đánh giá định kỳ về sự tiến bộ của họ.
5. Triển khai giải pháp phần mềm hỗ trợ xây dựng lộ trình công danh

Sử dụng giải pháp phần mềm để quản lý và theo dõi lộ trình công danh của nhân viên có thể giúp tăng cường hiệu suất và hiệu quả của quá trình này. Dưới đây là các bước để triển khai giải pháp phần mềm hỗ trợ:
-
Lựa chọn phần mềm phù hợp: Nghiên cứu và lựa chọn phần mềm quản lý nhân sự và lộ trình công danh phù hợp với nhu cầu của doanh nghiệp. Phần mềm này có thể cung cấp các tính năng như theo dõi hiệu suất, quản lý mô tả công việc, và lên kế hoạch đào tạo.
-
Triển khai và đào tạo sử dụng: Cài đặt và triển khai phần mềm trong tổ chức và đảm bảo rằng nhân viên được đào tạo để sử dụng nó một cách hiệu quả.
-
Tùy chỉnh và tích hợp: Tùy chỉnh phần mềm nếu cần và tích hợp nó vào hệ thống tổ chức để đảm bảo rằng nó hoạt động liên kết với các quy trình và hệ thống hiện có.
-
Theo dõi và cải thiện: Sử dụng phần mềm để theo dõi và đánh giá hiệu suất của nhân viên, và sử dụng dữ liệu này để cải thiện quá trình xây dựng lộ trình công danh trong tương lai.
Việc xây dựng lộ trình công danh cho nhân viên là một quy trình liên tục và đòi hỏi sự cam kết từ toàn bộ tổ chức. Khi được thực hiện một cách hiệu quả, nó có thể giúp doanh nghiệp duy trì và phát triển nguồn lực nhân sự quý báu của mình và đạt được mục tiêu kinh doanh.
| ĐĂNG KÝ TƯ VẤN GIẢI PHÁP NHÂN SỰ |
| Quản lý nhân sự dễ dàng hơn với IZISOLUTION! Đăng ký ngay để nhận sự tư vấn chuyên sâu, đội ngũ chuyên gia tận tâm của chúng tôi sẽ giúp bạn tối ưu hóa hiệu suất kinh doanh và khám phá những cơ hội đầy tiềm năng trong thế giới số. ĐĂNG KÝ NGAY |
III. Các ý tưởng giúp doanh nghiệp giữ chân nhân tài

Nhân tài luôn là tài sản quý báu của một doanh nghiệp. Không chỉ là nguồn nhân lực chất lượng, mà còn đóng góp vào sự phát triển và thành công của tổ chức. Tuy nhiên, giữ chân nhân tài không phải lúc nào cũng dễ dàng, đặc biệt trong bối cảnh thị trường lao động cạnh tranh cao như hiện nay. Dưới đây là một số ý tưởng giúp doanh nghiệp có thể duy trì và phát triển đội ngũ nhân tài của mình.
Tạo môi trường làm việc tích cực
Môi trường làm việc thân thiện, hỗ trợ và động viên sẽ giúp nhân viên cảm thấy hạnh phúc và hài lòng hơn. Điều này có thể bao gồm việc cung cấp cơ hội phát triển nghề nghiệp, đảm bảo sự cân bằng giữa công việc và cuộc sống cá nhân, và thúc đẩy sự sáng tạo và tham gia của nhân viên trong quá trình ra quyết định.
Đánh giá và tăng lương công bằng
Một hệ thống đánh giá công bằng và tăng lương dựa trên hiệu suất giúp nhân viên thấy được sự công bằng trong việc thưởng công sức làm việc của họ. Điều này cũng sẽ khuyến khích họ cống hiến và đạt được những mục tiêu cá nhân và tổ chức.
Đào tạo và phát triển nghề nghiệp
Hỗ trợ nhân viên trong việc phát triển kỹ năng và năng lực là một cách tốt để họ cảm thấy được đánh giá và đầu tư. Chương trình đào tạo liên tục và cơ hội tham gia các khóa học nâng cao sẽ giúp họ phát triển bản thân và cống hiến hơn cho doanh nghiệp.
Tạo cơ hội thăng tiến
Những cơ hội thăng tiến trong công việc sẽ giúp nhân viên có động lực để ở lại và phát triển sự nghiệp tại doanh nghiệp. Doanh nghiệp nên xem xét việc tạo ra lộ trình rõ ràng cho sự thăng tiến và phát triển sự nghiệp của nhân viên.
Tạo mối quan hệ gắn kết
Tạo mối quan hệ gắn kết chặt chẽ giữa nhân viên và doanh nghiệp bằng cách tổ chức các hoạt động gắn kết như sự kiện công ty, chương trình tặng quà và các hoạt động xã hội. Điều này giúp tạo ra một cộng đồng làm việc mạnh mẽ và tạo cảm giác thuộc về cho nhân viên.
Lắng nghe và phản hồi
Lắng nghe ý kiến của nhân viên và cung cấp phản hồi xây dựng là một phần quan trọng để giữ chân nhân tài. Hãy lắng nghe ý kiến, góp ý và đáp ứng nhu cầu của họ để họ cảm thấy được quý trọng và đóng góp có ý nghĩa cho tổ chức.
Trên đây là bước xây dựng lộ trình công danh cho nhân viên và cách giữ chân nhân tài trong doanh nghiệp. Nếu bạn đang tìm kiếm một đơn vị cung cấp giải pháp quản trị nhân sự cho doanh nghiệp mình. Hãy liên hệ ngay với IZISolution để được tư vấn và dùng thử phần mềm miễn phí nhé!





